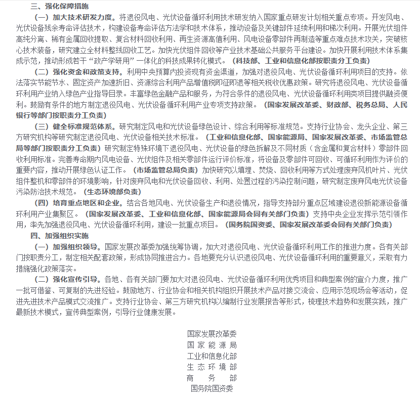
1、关于促进退役风电、光伏设备循环利用的指导意见

1733726953788.jpg

2.jpg

3.jpg

2、向新而行,亿级电网转型的“浙江方案”

    三年前,浙江电网成为国家电网有限公司确立的三个新型电力系统省级示范区之一,为了让电网这条高速公路不出现大堵车,国网浙江省电力有限公司提出了“三网一改”的解决方案(建设资源配置型坚强主网、高效互动型新型配网、全域服务型数字电网,以及推动政策、市场、管理等体制机制改革)。

  2024年8月,国家发展改革委、国家能源局、国家数据局联合印发《加快构建新型电力系统行动方案(2024—2027年)》,推进新型电力系统建设取得实效。三年实践,国网浙江电力拿出了适应受端大电网多元融合发展的新型电力系统建设的“浙江方案”。

  找电,让电,频繁调整生产计划,每次忆及“迎峰度夏”情形,蒋利都唏嘘不已。

  蒋利所在的大智机械,是宁波一家主营风电机组零配件的企业。每年夏天,风力资源丰富的“三北”地区迎来风力发电机安装的旺季,公司也随之进入订单高峰期。彼时,蒋利电话的一头是来自客户的催促——在北方各大风电场里,公司生产的地锚是风力发电机安装的第一道工序,如果地锚无法供货到位,后面工作就得暂停;电话的另一头则是工人的抱怨——在生产车间,近200名工人因为企业“让电于民”错避峰生产,他们的上下班时间也随之调整,打乱平常生活节奏。

  过去的这个夏天,在持续大范围高温天气影响下,浙江全社会最高用电负荷达到1.23亿kW,比预测高300万kW,相当于多出一个舟山市的用电负荷。“亿级电网”可追溯至2021年夏天,当时浙江最高负荷突破1亿kW,也成为继广东、江苏后的第三个省级“亿级电网”。在可预见的未来,这个拥有6600多万常住居民的民营经济强省的电力需求,仍将面临长期上升的趋势。针对高比例外来电、高比例新能源、高比例峰谷差的“三高”特点,如何破解既要保障电力供应安全可靠,又要推动清洁低碳发展,还要降低用能成本的“不可能三角”,成为浙江亟须解决的难题。

  三年前,浙江电网成为国家电网有限公司确立的三个新型电力系统省级示范区之一,为了让电网这条高速公路不出现大堵车,国网浙江省电力有限公司提出了“三网一改”的解决方案(建设资源配置型坚强主网、高效互动型新型配网、全域服务型数字电网,以及推动政策、市场、管理等体制机制改革)。2024年8月,国家发展改革委、国家能源局、国家数据局联合印发《加快构建新型电力系统行动方案(2024—2027年)》,推进新型电力系统建设取得实效。三年实践,国网浙江电力拿出了适应受端大电网多元融合发展的新型电力系统建设的“浙江方案”。

  花落浙江

  “七山一水二分田”,对自然禀赋匮乏的警醒一直刻在浙江人的骨子里。作为经济大省、资源小省,浙江全省国内生产总值和最高用电负荷分列国内第四、第三位。2022年“迎峰度夏”时,蒋利每天急着向有关部门打报告写申请,逐级往上递交。当地政府也十分关心企业的运营情况,专门召开会议,最终为大智机械协调了用能份额。度过危机之后,用电的挑战还是像悬在头顶的达摩克利斯之剑难以预料,公司立马开始在园区屋顶增设太阳能光伏,这类尝试亦是各家企业用能思路转变的一个缩影。面对电源加速转型、需求快速增长的新形势,新型电力系统已成为实现“双碳”目标的关键载体,2021年中央财经委员会第九次会议首次提出构建新型电力系统后,国家电网发布构建新型电力系统行动方案,选取三省三区“推进新型电力系统示范区建设”,浙江被确立为三个新型电力系统省级示范区之一。同批入选的另外两个示范区,分别在青海和福建。青海水丰、光富、风好、地广,新能源基础“赢在起跑线”;福建海上风能充足,沿海核电厂址资源优势明显,且储能产业规模庞大,是长期保持自平衡的“优秀选手”。

  相较之下,浙江是典型的受电大省,对民生用电和工业用电有着巨大需求。2023年,浙江省全社会用电量突破了6100亿千瓦时,但受到先天制约,其外来电占比超过三分之一。与高比例外来电同时出现的,是高比例的新能源。2024年上半年,浙江安装的清洁能源机组首次超过火电机组,其中风电和太阳能发电装机是增长主力。加之浙江经济较为发达,工业用电需求大,特别是夏季叠加全民开启空调等制冷电器,都会让用电负荷迅速攀升,2024年全省负荷达1.23亿kW。

  随着新型电力系统建设逐步深入,确保电力系统安全稳定成为重中之重。从这个角度而言,选择浙江作为示范区,就是要推动送受端大电网与分布式、微电网融合发展,为新型电力系统的建设提供示范。

  “修路”与“互济”

  宁肯电等发展,不要发展等电。电力主网建设之于浙江,是一场和时间、空间的竞赛。在浙江6600多公里长的海岸线上,一条无形的北纬30度线掠过群岛星罗棋布的岛礁,另一条有形的舟山500kV输电线如蛟龙般穿梭于海岛之间,输电导线在380米输电双子塔的托举下高悬于海平面90米以上,为下方繁忙往来的国际船舶留出空间。这些船舶不舍昼夜地驶向世界货物吞吐量第一的宁波舟山港,哪怕在凌晨,多数人沉浸于梦乡时,也有载重吨位超19万吨的巨轮停泊在码头,进行着三千多个标准集装箱的装载作业。海风拂过梅山港区,一百多米高的风机转动着近百米长的风叶,每一圈扫过的面积相当于4个标准足球场大小,产生9kW·h的电能。风转化的能量,点燃灯火照亮了港区的夜幕。

  海风带来的电,尚不足以支撑全省的用电量。正如大宗战略物资依靠巨轮装载,充沛的电力也需要通过主网“大动脉”运输。根据“三网一改”规划,浙江将以大受端坚强骨干网架为核心,增强“电能资源配置”和“调节能力配置”两大功能,更好地保障电网平稳运行。

  2024年7月,甘肃至浙江±800kV特高压直流输电工程开工建设。甘浙直流工程起于甘肃武威,止于浙江绍兴,线路全长2370公里。建成后,每年超过360亿kW·h的电量可从祁连山下输送至钱塘江畔,其中绿电占比超过50%。目前,浙江电网通过9回500kV输电线路与周边省份互联互通,通过6回1000kV特高压交流输电线路与安徽、福建、上海等省份互联,通过三条±800kV特高压直流输电线路输入四川、宁夏的清洁电能。如果将前者比作国道,后两者则是高速公路。

  “修路”的同时,国网浙江电力创新强化跨省电力互济保供。2024年夏天,浙皖两省连续三年开展电力置换互济,根据用电高峰时段差异“精打细算”。7至8月间,每天18时至19时30分,安徽向浙江送电;20时30分至22时,安徽晚间用电高峰期间,浙江向安徽送电。至8月31日,两省总互济电量达1.86亿kW·h。“‘三网一改’中的‘三张网’,是指通过主网构建安全电力供应平台,有效配置全局资源;通过配网打通源网荷储互动渠道,提升服务效率;通过数字电网建设为基础设施赋能,创造电力数据价。”国网浙江经研院双碳研究中心副主任王曦冉说,“‘一改’是推进体制机制改革,面向新能源、充电设施等新产业、新驱动,电力生产关系也要适应新型电力系统发展,需要加强和完善相关机制配套。”

  既要“平衡自治”,还要“有利可图”

  由于企业用电量大,蒋利一直和当地供电公司保持着联络。2023年年初,国网宁波北仑区供电公司主动上门,拿出一份详细的分析报告与储能方案——用电高峰期,储能这块专属“充电宝”,可以切实缓解企业用电压力。储能设备在大智机械投运后,随即赶上了2024年的迎峰度夏,公司平稳度过了炎夏。另一让蒋利没料到的是,“还有降本增效的效果”。“充电宝”参与电网需求侧响应期间,一共获得1.5万元补贴,每月节省电费达1万余元,这也让公司更坚定新能源业务的信心。“老板说,我们本来就是做风力发电的,我们自己知道原理,就更应该把新能源产品用上,这才叫做真正的绿色能源。”蒋利说。

  企业在“迎峰度夏”攻坚战中“打怪升级”、用户从单纯的消费者转型成为消费者兼生产者,这样的景象在分布式光伏大省浙江已处处可见。2021年,浙江提出实施“风光倍增工程”,计划到2025年风光装机规模达3400万kW。截至2024年9月底,浙江分布式光伏装机3493万kW,已超该省电力总装机20%。在光伏渗透率已接近97%的海宁尖山新区,登上130米高的电梯试验塔顶向外俯瞰,几乎所有厂房的屋顶都设有分布式光伏电站。

  过去二十余年,钱塘江入海口北岸,尖山新区在一片滩涂地上发展起来,成为浙江全省县域光伏行业集聚区。截至2023年底,尖山新区全年新能源就地消纳量达6.11亿kW·h,占当地全社会用电量的14.1%。光伏产业在海宁的发展有着内生动力。早在2021年,随着3.6MW海宁皮革城分布式光伏发电项目成功并网,海宁以“第一个吃螃蟹”的魄力,让皮革和光伏实现了首次碰撞。“当时自上而下没有任何政策和标准,我们摸索探索,以开放的形式把光伏接进来。”国网海宁市供电公司副总经理褚明华说。尖山新区新能源发展早,也更快地遭遇了问题。褚明华回忆,2016年春节期间,电网负荷需求下降,但天气晴好光伏大发时,尖山电网就遭遇了倒送情况。后来,国网海宁市供电公司在技术、管理、机制等多维度创新,逐步搭建起“源网荷储”一体化协调控制平台。该平台能够对聚合的“电源、电网、负荷、储能”四侧资源池进行分析,系统会自动生成策略,对四侧资源进行综合调控,寻求新能源供需的“自我平衡”。褚明华说,“自我平衡”就是在各层级和各区域范围内实现“平衡自治”,可以理解为“不把矛盾上交”。

  “源网荷储”一体化的发展,让企业也尝到了甜头,降低了用能成本。

  新优(宁波)智能科技有限公司,是一家为企业提供用能方案的聚合商,坐落于制造业重镇宁波前湾新区,当地高能耗企业众多,对用能的需求体现在多个方面:通过降本提高竞争力,希望有足够的绿电支撑以降低企业的碳关税,在新能源占比提升的过程中需要对设备进行二次改造。“通过提供整体的能源解决方案,帮助制造业企业在有限的空间植入更多的绿电,同时去监测能耗级数据,满足企业的市场扩展需求。”公司负责人蒋满义介绍。依托国网宁波供电公司杭湾供电分公司“源网荷储”平台带来的数据协同优势,新优智能科技一年里为某企业降本近2000万元,得到了客户的认同,当年便再签下了1.2亿元订单。

  “国网公司一直在给企业找办法、找方法,甚至做线路改造,做负荷侧的可调可控,尽量满足用户的需求。”蒋满义说,市场化背景下,供电公司的助力,大到微电网的整体建设,小到一块表计,不一而足。“有一次我们的项目到了验收环节,但是没有表计,项目需要挂表验收后才能够通电,供电公司找了各个县市的兄弟公司,最后从象山借了一块表计过来,这也让用户很感动。”蒋满义回忆。

  “没有数字化手段,我们就管不过来”

  和蒋利一样,国网杭州供电公司调度控制中心副主任唐剑也对每年的夏天满怀感触。在数字化尚未完全建成的“迎峰度夏”时期,浙江不但用电负荷激增,供电设备也高负荷运行,电网设备长时间处于高负荷状态,发电设备同样面临考验,调度员成为电力系统最忙碌的角色之一。此时,调度需要收集大量的离线数据,然后人工计算,凭借积累的经验,计划好第二天的发电,以及负荷控制等情况,“每天晚上都干到一两点”。如今,依托于数字化保供平台,凭借其大数据能力,能够实时计算杭州可调资源及能力,并提供最合适的调节策略,大大减轻了调度的压力。

  “改革很早就开始了。”国网浙江省电力有限公司数字化部部门负责人说,公司从上世纪90年代开始进行业务信息化,近年得益于浙江数字经济的发展,业务系统数字化进程走在全国前列。在办公室的电脑上,这位部门负责人打开“电网一张图”,一边敲击鼠标一边演示,眼神犹如注视一幅艺术品。密密麻麻、不同颜色的线路分布于浙江省地图,各地的变电所、核电站、水电站、电厂跃然眼前。从最高电压等级一直精确到电度表箱,“电网一张图”呈现的是当下的动态,“预测”的却是未来。

  2024年8月7日,国网杭州供电公司接到省电力调度中心指令,要求当天18-21时用电高峰时段,顶峰30万千瓦电力。这意味着要在集中用电高峰时段,迅速调动能增加电网供电能力的发电资源。借助数字化保供平台,国网杭州供电公司调度人员输入指令后,系统根据杭州两百余家水电站水位情况以及多个储能电站的电量,迅速评估出它们的剩余顶峰能力及顶峰时长。几秒钟后,就生成了一份精准的顶峰策略。通过“电网一张图”,坐镇后方的调度员可以直观查看各种信息,实时掌握电网状态,以及不同地区的用电需求和发电能力。当故障发生后,“电网一张图”能帮助工作人员,快速研判停电范围和故障原因,大幅缩短故障处理时间,也减轻了检修人员的工作难度。

  数字化建设成果不仅在宏观调度上发挥着司令员的作用,也在电网的“毛细血管”展现出“智慧”。

  在剑指新能源汽车之城的宁波,2023年公用和私人充电桩数量同比增长约90%,就连不少老旧小区都配置了充电桩。假设这些小小的充电桩同时充电,将对电力系统的负荷构成大考验。“现在定价不是有峰谷定价差吗?比如在10点,充电桩一起补电,冲击蛮大的。我们用一个数字化的手段,把它充电的时候稍微分解开,可能按10点05分、10点10分来有序充电。”国网宁波供电公司经济技术研究所电网规划室主任谢宇哲介绍。

  目前,国网宁波供电公司研发出一套包含源网荷储各侧的大协同仿真系统,用算法细致模拟不同新能源的发电特性,实现了“降维打击”的想象力。“数字仿真模型,是我们适应充电桩、分布式光伏等比较新的东西,为了应对新能源占比所带来的一些挑战。”谢宇哲说,“没有数字化手段,我们管不过来。”

  改革的“浙江方案”

  目前来看,要建好资源配置型坚强主网,建优高效互动型新型配网和全域服务型数字电网,推动“三张网”融合发展,改革支撑不可或缺。国网浙江电力紧扣“以电力市场全力支撑促转型、保供应、稳价格”这一主线,全力推动电力市场建设,初步构建了中长期、现货、辅助服务等各类电力市场机制协同运作的全市场体系。

  2024年,浙江电力市场注册市场成员超13.6万家,居国家电网公司系统首位。“电力市场建设的目的,还是在于发现价格机制的传导作用,从而推动行业健康发展。” 浙江电力交易中心有限公司交易部主任孙瑜说。

  数据显示,以长三角为主体的华东区域用电量占全国的24%,经济总量占全国的28.5%。“三网一改”形成的浙江示范将为长三角等地区的受端电网,闯出一条切实可行的路径,提升了电网对清洁能源的接纳、配置、调控能力。国网浙江电力相关负责人表示,为推动2030年前实现“碳达峰”目标,浙江省域新型电力系统建设正从“量变”,逐步进入到“质变”阶段,面临的挑战前所未有。其中,主要挑战来自逐步加大的保供稳价难度,更快的清洁转型速度,以及不断升高的电网发展复杂程度。为此,国网浙江电力将突出战略导向、系统思维,立足浙江、面向全国,争取到2027年,基本建成国家电网新型电力系统省级示范区。

  “构建新型电力系统是一项极具挑战性、开创性的复杂系统工程。需要推动理论、技术、机制多维改革创新和汇聚能源行业、政府、社会多方合力,共建新型电力系统,共享社会经济发展成果。”国网浙江电力党委书记、董事长陈安伟在其署名文章中总结道。

从先行到示范再到“浙江方案”,务实、创新和开放一直是浙江的底色。电走在发展之前,电网人又走在电之前,面向未来,浙江的新型电力系统省级示范区建设为社会留出了广阔的想象空间。

3、海上“风光”无限好

       福建省是清洁能源大省,海上风电和核电可供开发的电力资源潜力至少在1亿kW。近年来,随着清洁能源的开发,福建所利用的电力资源仅为其中的10%,开发空间仍然巨大。

  漳州是福建六个沿海地市之一,海岸线长度约占福建省海岸线总长度的五分之一,年平均风速可达每秒8.5至9.5米,年日照时长超2000小时,海洋资源优、风能资源足、光能资源好、储能基地多,拥有优厚条件的漳州承担了福建充分开发清洁能源的重任。

  打造清洁能源生产基地

  走进漳州市东山县杏陈镇180MW海上光伏电站,水中的鱼儿在片片整齐排列的太阳能电池板下欢快游弋,“上可发电,下可养鱼”的图景映入眼帘。11月初,该电站作为福建省首个滩涂海上光伏电站并网投产。三峡集团福建分公司东山海上光伏项目现场负责人吴风云说,电站年平均可提供3亿kW·h的清洁电能,每年可节约标准煤9.02万吨,减排二氧化碳排放约24万吨。

  东山县养殖户沈珠钦正在自家的渔排忙碌着,他有着丰富的养殖经验。聊起渔光互补模式,他饶有兴趣,“在海上安装光伏板,对海底石斑鱼、海虾等海产非常有利,像石斑鱼怕晒,晒久容易死亡。海虾要养活,温度一般要控制在20℃左右才行。”前几年,沈珠钦的渔排上安装了光伏板,渔排上的生活用电、冰柜等电器用电均使用光伏,每年可节约电量超过7200度。

  追“新”逐“绿”,漳州的探索不止于此。今年6月27日,漳浦六鳌海上风电场二期项目顺利实现全容量并网,年上网电量超16亿kW·h,年节约标准煤约50万吨。作为全国首个批量化使用16MW及以上大容量海上风电机组的项目,这是我国开启的深远海海上风电场建设的又一个新的里程碑。“一台16MW的风电机转一圈预估可以发34度电,一年可以发6600万度电,可供3.6万户三口之家使用。”国网漳州供电公司发展部工作人员方晓洁说。

  海上风电装备频频“上新”,风电机组制造技术持续迭代升级。从陆上到海上,从建筑屋顶到田间地头,风机迎风转动、光伏板熠熠生辉,农光互补、渔光互补等“光伏+”新模式在漳州持续推广开来。截至目前,漳州地区清洁能源装机容量、发电量占比分别达44.79%、24.25%。依据当地电力部门测算,到2035年,漳州地区及周边海域核电、海上风电和光伏总开发规模可达7727万kW。这一数字的达成,意味着漳州区域能源供应能力更上一个台阶。

  配置清洁能源输送渠道

  清洁能源多了,如何合理利用出去而不成为“垃圾电”,这成为了新挑战。建设“省际互联、区内坚强”的能源配置“高速枢纽”,是漳州近年来探索出来的做法。“现在模拟过电流保护动作进行断路器分合传动试验,相关人员注意一次设备、二次设备以及监控后台等处状态是否正常。”11月6日,在福建省漳州市闽粤联网工程云霄换流站,国网福建省电力有限公司调试人员正在开展该工程投运以来的首次大规模“全面体检”工作。

  闽粤联网工程是福建、广东两省首条电力联网线路,实现了福建、广东两省间电力互补互济、调剂余缺。该工程线路全长303千米,输送容量200万kW。工程投运两年多以来,累计输送电量93.49亿kW·h。

  国网福建省电力有限公司调控中心调度控制处处长陈郑平介绍,广东、福建是经济大省、经济强省,也是能源电力负荷中心。近年来随着清洁能源建设速度加快,福建电力在自平衡基础上具备季节性向外省输出的条件。而广东则是典型的受端电网,近30%的电力需要从西南水电等地输入。受气候影响,西南水电来水期集中在7到9月份,福建来水期较广东早两个月。当福建进入汛期,盈余水电可以送至广东,补充广东因西南水电送入不足导致的缺额;西南水电大发时,广东电网电力盈余可送入福建,缓解福建夏季负荷高峰期的供电压力。二者具有良好的跨流域季节互补性。

  “十四五”期间,闽粤两省风电等新能源总装机预计超过4000万kW,在能源结构中所占比例大幅增加,新能源消纳压力不断增大。记者测算,由于火电厂通过灵活调峰的消纳成本大概为150元/MW·h,而光伏发电或风电所需要的电储能方式带来的消纳成本超过了600元/MW·h。

  厦门大学中国能源经济研究中心教授孙传旺表示,在省内无法消纳、产生弃新能源电量的情况下,闽粤联网工程可促进互联省份新能源消纳,大幅降低保障新能源消纳的调节性电源建设成本,促进了闽粤两地能源转型,对于加快构建全国新型电力系统具有示范效应。

  推动清洁能源产业发展

  福建漳州土地资源稀缺,如何破解产业发展空间制约?漳州借着海上风电产业发展的东风,立足海岛、优质硅砂资源禀赋,加快布局新材料新能源产业。走进漳州东山临港产业园,10万平方米厂房内的卧式生产线已经实现全自动运行,一根根海底电缆生产加工并装运上车。福建海上风电资源得天独厚,然而在整条海上风电产业链中,唯独缺少海缆生产。瞄准市场空白,2023年6月,在东山临港产业园内,第一条“福建产”海缆生产线诞生,太阳海缆(东山)有限公司所造的海底电缆单根长度可达到数十公里,重量可达数千吨,结束了福建省不能生产海底电缆的历史。

  太阳海缆(东山)有限公司高级技师张金武介绍,公司从陆地电缆转入海底电力电缆领域,花了5年时间深入研究,在2023年底前实现100千米的产能,东山海缆项目全部建成后产能为1200公里。在东山临港产业园,新材料新能源产业蓬勃发展。漳州旗滨玻璃有限公司、一道新能源科技股份有限公司等企业将“一粒砂”发展成为一条百亿产业链,带动产业集群升级,逐步形成“规模化、集约化、园区化”光伏产业新格局。

  漳州旗滨玻璃有限公司设备动力部经理雷丽介绍,玻璃不仅广泛应用于建筑、汽车、工业包装、家庭日用等方面,更是清洁能源、电子技术等尖端领域的关键材料。如今,光伏玻璃已成为公司新的业务增长点,公司正利用现有市场需求扩张和光伏组件产能出海转移趋势,提升海外产能占比。

  不仅仅是在东山县,在漳浦县,因为海上风电迎来高速发展,明阳、中船、金风、远景等风电装备企业纷纷落户于此。福船一帆曾经是一家造船企业,因为行业不景气,企业一度陷入困境。有一次,客户提出能否制造海上风电的塔筒。当时,海上风电行业爆发点远未来临,但这给福船一帆点明了方向,多年的行业积累告诉他们,海洋经济值得深耕。

  2015年,福船一帆开始攻关海上风电的塔筒制造关键技术。经过9年的积累,加上海上风电市场逐渐火热,福船一帆订单不断。公司2023年年报显示,海洋工程营业收入占公司主营业务收入的九成。

  以点带面、连面成片。未来,漳州将通过清洁能源这一“支点”,撬动能源产业链和创新链协同发展,加快打造东南沿海清洁能源基地。根据测算,漳州清洁能源基地建设可带动风、光、储装备制造全产业链总产值约5500亿元,建设安装企业总产值约2200亿元,新能源产业年均产值达到770亿元。

4、湖北:2025年集中式光伏、风电全部入市

湖北省能源局发布《湖北省2025年电力中长期交易实施方案》,对风电、光伏项目入市的具体要求如下。

1、集中式风电、光伏项目

110kV及以上新能源场站:须直接参与中长期及现货交易;

110kV以下新能源场站:

可直接参与市场交易或作为价格接受者,直接参与中长期交易后须报量报价参与电力现货交易,

未直接参与交易的作为价格接受者,执行当月无保量保价电量比例的风电(光伏)市场化结算均价。

风电、光伏发电企业各月中长期交易净合约电量(含绿电交易)折合利用小时数分别不超过35、60小时。(即年度中长期小时数不超过420小时、720小时)

2、分布式新能源:

按国家有关政策执行(即暂不参与市场化交易,全部保量保价)。

原文如下:

1.jpg

2.jpg

3.jpg

4.jpg

5.jpg

6.jpg

7.jpg

8.jpg

9.jpg

5、重点突破大容量漂浮式海上风电、高效光伏等核心装备技术

广东省人民政府办公厅发布关于推动能源科技创新促进能源产业发展的实施意见,文件指出,加快多领域融合和示范应用。在深远海海上风电、高效光伏、新型储能、绿色氢能、先进核能、低成本二氧化碳捕集利用与封存(CCUS)等重点领域,遴选一批具有较强创新基础、市场前景、先发优势和后续产业带动效应的示范工程,推动示范工程纳入省级能源发展规划,统筹推进示范工程落地实施。

文件还指出,前瞻布局未来产业。开展天然气水合物、新一代核电、CCUS、海洋能、地热能等领域基础研究,重点突破大容量漂浮式海上风电、高性能储能电池、高效光伏、低成本可再生能源制氢(氨、醇)、生物质能转化利用、CCUS等核心装备技术研发。

原文如下:

1.jpg

2.jpg

3.jpg

4.jpg

5.jpg

6.jpg

联系我们

Contact Us

电话:

地址:湖北省武汉市武昌区徐东路50号山河大厦38层01室

© 2023 武汉普斯迪电力科技有限公司 版权所有 备案号:鄂ICP备2023016234号-1

扫描二维码立即咨询