1、国家能源局组织召开“十五五”能源规划专家座谈会
5月30日上午,国家能源局在北京组织召开“十五五”能源规划专家座谈会,听取有关专家对“十五五”能源发展的意见建议。国家能源局党组书记、局长王宏志主持会议并与专家进行深入交流。
座谈会上,叶奇蓁、江亿、刘吉臻、金之钧、郭剑波、汤广福、姜智敏、王震、郭春丽等院士专家先后发言。大家认为,“十四五”以来,我国能源高质量发展深入推进,新型能源体系建设实现良好开局。“十五五”时期,要如期实现碳达峰目标,能源发展面临新的阶段性特征和要求。专家们围绕“十五五”能源规划总体思路、发展目标和任务举措等方面提出意见建议。
在认真听取专家发言后,王宏志指出,今年是“十四五”规划收官之年,也是“十五五”规划编制的关键一年。习近平总书记高度重视“十五五”规划工作,近期主持召开部分省区市“十五五”时期经济社会发展座谈会,对“十五五”规划编制工作作出重要指示,为做好“十五五”能源规划编制工作提供了重要遵循。
王宏志强调,“十五五”时期是基本实现社会主义现代化承上启下的关键时期,也是深入实施能源安全新战略、全面推进新型能源体系建设、加快建设能源强国的关键时期,我国能源发展的确定性和不确定性因素正在发生深刻变化,面临诸多新形势新挑战。要持续深化重大问题研究,加强规划内容多角度论证和多方案比选,提升规划目标任务和政策举措的系统性整体性协同性。要提高规划编制的科学化规范化水平,采取多种形式广泛征求有关方面意见建议,把地方经验、行业期盼、专家意见等充分吸收到“十五五”能源发展中,编制一份高质量“十五五”能源发展规划。
国家能源局副局长万劲松,有关司主要负责同志参加座谈会。
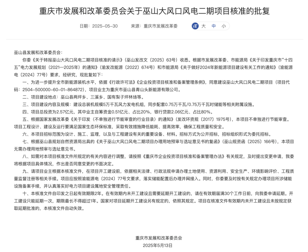
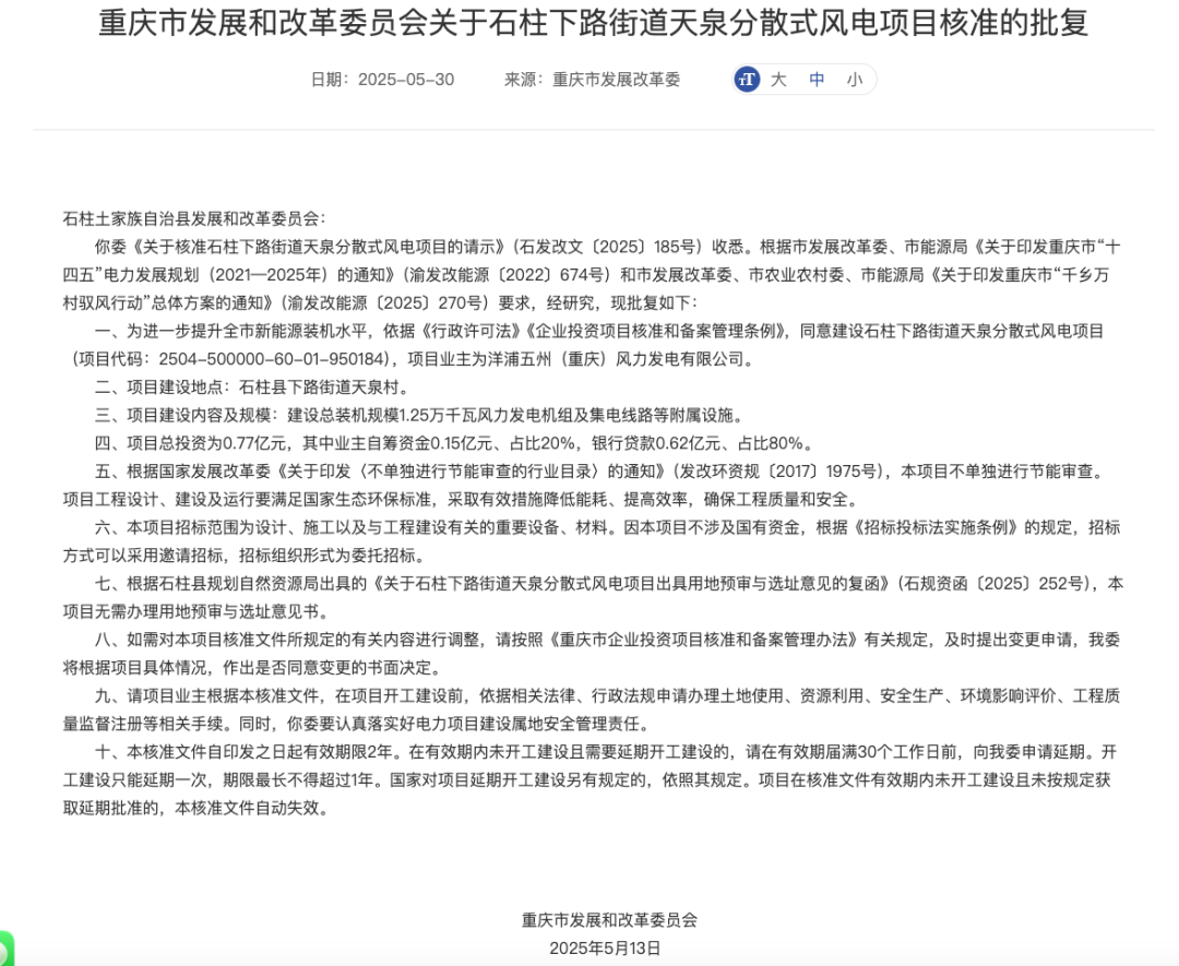
2、重庆:发改委核准8个风电项目,合计规模328.5MW
近日,根据重庆市发改委核准的最新消息,有8个风电项目获得核准。8个项目容量合计328.5MW,总投资金额17.82亿。
8个项目中,4个项目属于分散式风电,4个项目属于陆上集中式风电。分散式风电的母公司均为重电投(海南)能源有限公司。
另外4个集中式风电项目分别隶属于中国广核和三峡集团。

原文如下:








3、山西:到2030年新能源和清洁能源装机占比达到50%
6月6日,阳泉市能源局发布关于印发《阳泉市能源领域碳达峰实施方案》的通知。
内容指出,充分利用各类国土空间资源,统筹优化布局,梳理全市风光资源现状及开发潜力。坚持集中式与分布式开发并举,全面推进风电、光伏发电大规模开发利用和高质量发展,逐步带动新能源产
业链延伸发展。
到2025年,新能源和清洁能源装机占比达到37%、发电量占比达到14%以上;到2030年,新能源和清洁能源装机占比达到50%以上,发电量占比达到20%以上。
持续完善电网主网架结构,补强农村电网,提升城区电网,加强风电、光伏项目集中地区电网建设,加强区域电网互联互通。
鼓励在地企业与科研团队合作开展基于阳泉无烟煤的钠离子电池负极材料、电解液的研发试制。重点推进化石能源绿色开发和清洁利用、二氧化碳捕集利用与封存(CCUS/CCS)、新型电力系统、氢能、能源系统数字化智能化、储能、高效光伏、大容量风电、生物质燃料替代、零碳供能等基础前沿技术攻关。
加强能源开发利用的生态环境影响评估,严格控制风电、光伏发电项目建设对生态环境的扰动。
4、安徽:首座220kV“景电融合”智能变电站投运
中国能建中电工程安徽院设计的安徽省首座220kV“景电融合”智能变电站——220kV芜湖环湖变建成投运。
220kV环湖变电站引入了“公园式变电站”的设计思路,将其作为城市景观的一部分,融入芜湖市凤鸣湖景区,做到了“隐于市、融于市”,不仅成为了区域重要电源点,还设有电力科普教育中心,在保证安全前提下,将部分在运变电设备向公众展示,增强广大市民安全用电、绿色用能意识,成为安徽省首座面向社会公众开放的220kV变电站。
本工程属于芜湖市政府重点景观提升工程“三湖治理”项目的一部分,整合优化凤鸣湖周边220kV线路廊道资源,将环湖变电站打造成与周边景观融合统一、兼具科普和社会功能的现代化综合能源示范站。助力芜湖市打造“六个之城”、加快建设省域副中心城市具有重要意义。
5、青海:海西茫崖500MW风电项目配电工程通过并网验收
6月5日,水电十局承建的青海龙源海西茫崖500MW风电项目场区35kV配电工程通过并网验收。
项目位于青海省海西蒙古族自治州茫崖市境内无人区,采用华式箱变技术。配电工程是风力发电中的“能量调度中心”和“安全卫士”,将分散产生的低压风电电能安全、可靠地汇集起来,提升到适合传输的电压等级,高质量地输送到电网接入点,同时发挥保护、控制和监控整个风电系统的关键作用,是让风电安全可靠进入电网的关键一环。
该项目工程技术复杂,专业性强,安全等级高,且面临高海拔、风沙大、通讯信号差、温差大等恶劣自然环境。建设团队科学统筹资源,坚持技术先行,强化协同作战,高效推进线路塔基复测等数据采集复核等工作,在施工质量、安全管理及进度控制等方面取得显著成效,高质量通过并网验收。
项目投产后,年上网电量可达数亿kW·h,节约大量标煤消耗,进一步优化青海茫崖地区能源结构,加速构建当地清洁低碳、安全高效的能源体系。
Contact Us
扫描二维码立即咨询